Skip to main content
EUsrlpHlqU

EUsrlpHlqU

2templates
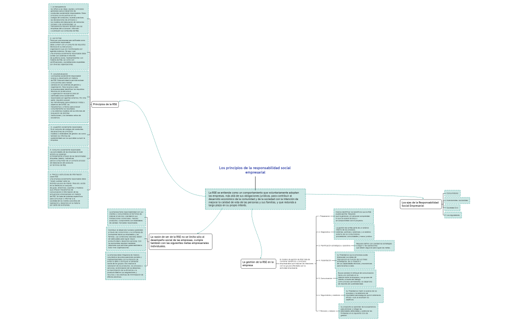
Los principios de la responsabilidad social empresarial fin
Los principios de la responsabilidad social empresarial fin
EUsrlpHlqU
Free
Los principios de la responsabilidad social empresarial ur
Los principios de la responsabilidad social empresarial ur
EUsrlpHlqU
Free