Skip to main content
Home
Download
Pricing
Why Submit?
Submit
EukXnkOzSX
4
templates
All Prices
All Templates
All Languages
Search templates
Take Notes
EukXnkOzSX
Free
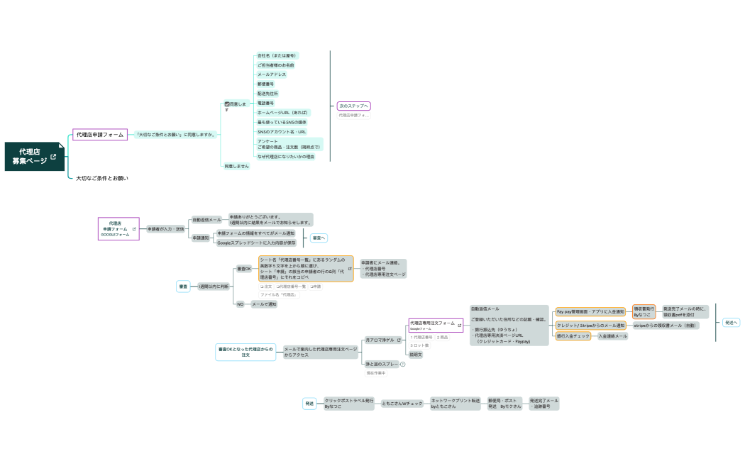
代理店PLANET AQUA
EukXnkOzSX
Free
Take Notes
EukXnkOzSX
Free
Take Notes
EukXnkOzSX
Free