Skip to main content
Home
Download
Pricing
Why Submit?
Submit
EUJmUVaYoF
2
templates
All Prices
All Templates
All Languages
Search templates
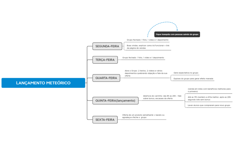
LANÇAMENTO METEÓRICO- DESAFIO WPP
EUJmUVaYoF
Free
LANÇAMENTO METEÓRICO - estrutura
EUJmUVaYoF
Free