Skip to main content
Home
Download
Pricing
Why Submit?
Submit
Eugene Shabalin
1
templates
All Prices
All Templates
All Languages
Search templates
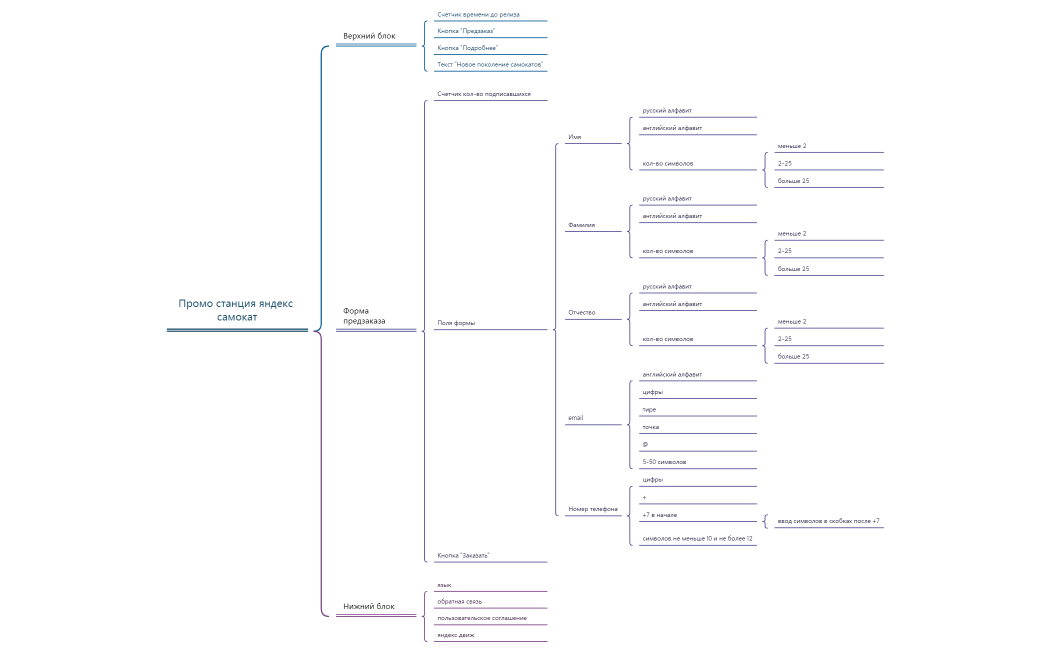
Промо станция яндекс самокат
Eugene Shabalin
Free