Skip to main content
EtjLNFMFWA

EtjLNFMFWA

10templates
Deque Products
Deque Products
EtjLNFMFWA
Free
Learning
Learning
EtjLNFMFWA
Free
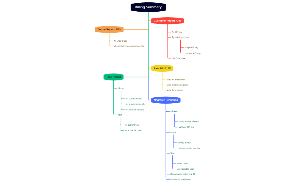
Billing Summary
Billing Summary
EtjLNFMFWA
Free
Billing Summary
Billing Summary
EtjLNFMFWA
Free
Billing Summary
Billing Summary
EtjLNFMFWA
Free
QAPS Meeting Minutes_July 19th
QAPS Meeting Minutes_July 19th
EtjLNFMFWA
Free
Non-Reproducible Bugs
Non-Reproducible Bugs
EtjLNFMFWA
Free
4How to find imp bugs fast
4How to find imp bugs fast
EtjLNFMFWA
Free
4How to find imp bugs fast
4How to find imp bugs fast
EtjLNFMFWA
Free