Skip to main content
ETjfqeiMRy

ETjfqeiMRy

3templates
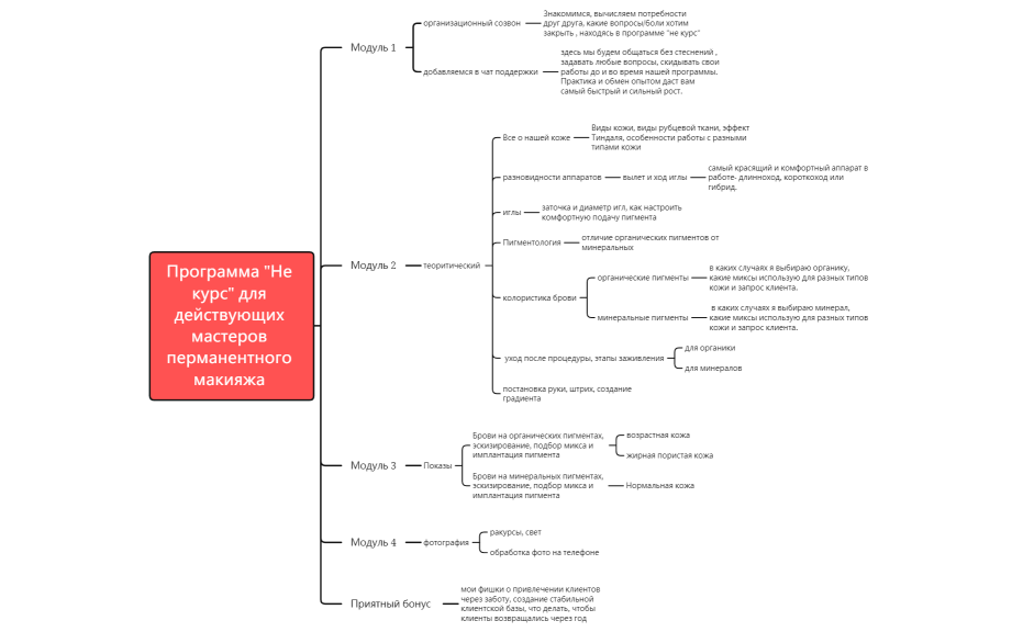
Не курс для мастеров перманента, которые хотят качественно повысить уровень своих работ и выйти на системный доход 100к+
Не курс для мастеров перманента, которые хотят качественно повысить уровень своих работ и выйти на системный доход 100к+
ETjfqeiMRy
Free
Без названия
Без названия
ETjfqeiMRy
Free
Без названия
Без названия
ETjfqeiMRy
Free