Skip to main content
EtHdrWwMEt

EtHdrWwMEt

6templates
Карта продукта салона электромобилей Е-mobility
Карта продукта салона электромобилей Е-mobility
EtHdrWwMEt
Free
Карта продукта салона электромобилей Е-mobility
Карта продукта салона электромобилей Е-mobility
EtHdrWwMEt
Free
Карта продукта салона электромобилей Е-mobility
Карта продукта салона электромобилей Е-mobility
EtHdrWwMEt
Free
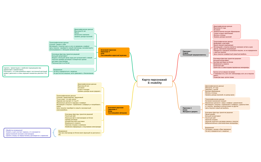
Карта персонажей Е-mobility
Карта персонажей Е-mobility
EtHdrWwMEt
Free
Список покупок в продуктовом магазине
Список покупок в продуктовом магазине
EtHdrWwMEt
Free
Карта персонажей Е-mobility
Карта персонажей Е-mobility
EtHdrWwMEt
Free