Skip to main content
Home
Download
Pricing
Why Submit?
Submit
EtamTPVpkj
1
templates
All Prices
All Templates
All Languages
Search templates
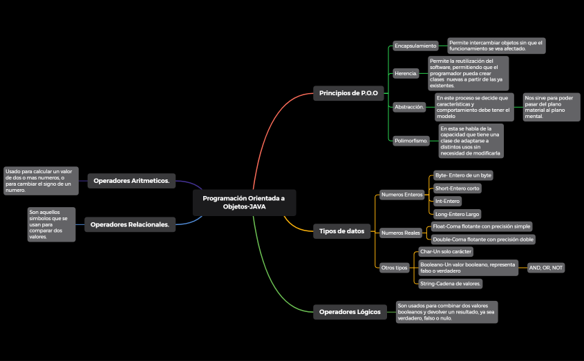
JAVA-P.O.O
EtamTPVpkj
Free