Skip to main content
EsyisIFKhI

EsyisIFKhI

4templates
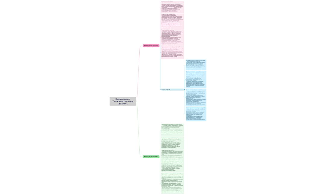
Карта продукта Строительство домов до ключ
Карта продукта Строительство домов до ключ
EsyisIFKhI
Free
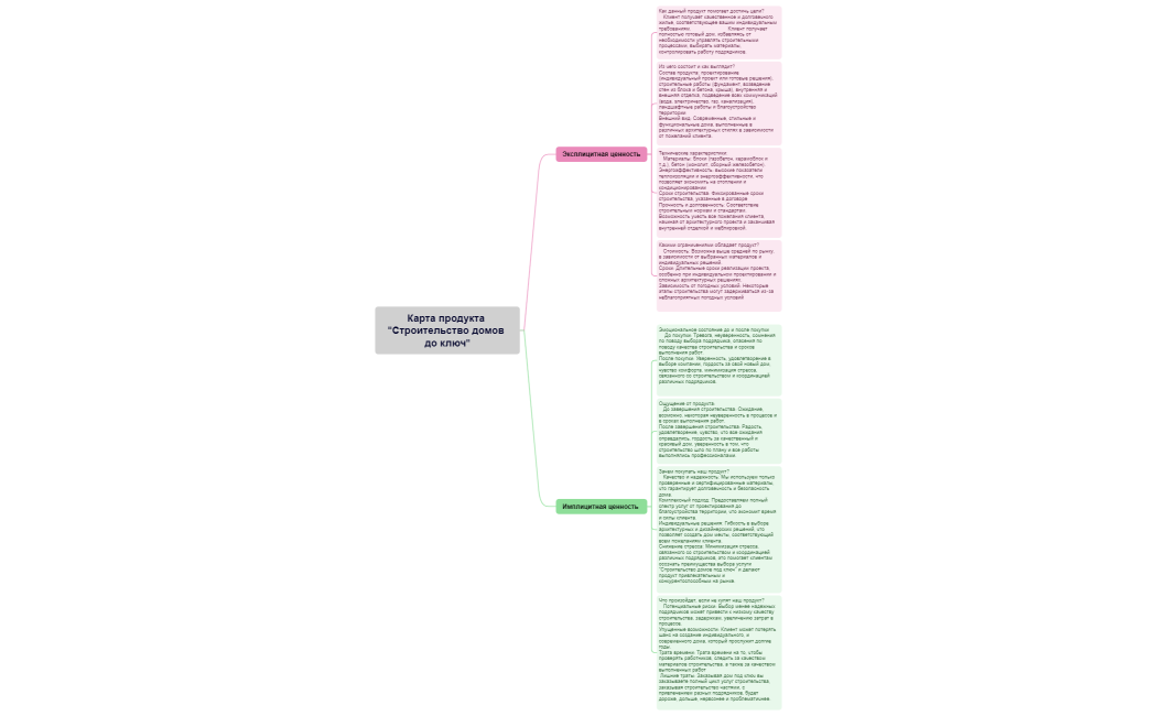
Карта продукта Строительство домов до ключ
Карта продукта Строительство домов до ключ
EsyisIFKhI
Free
Карта продукта Строительство домов до ключ
Карта продукта Строительство домов до ключ
EsyisIFKhI
Free
Карта персонажей проекта Футеровачные пластины из металлокерамики
Карта персонажей проекта Футеровачные пластины из металлокерамики
EsyisIFKhI
Free