Skip to main content
ESPxOJMoNI

ESPxOJMoNI

3templates
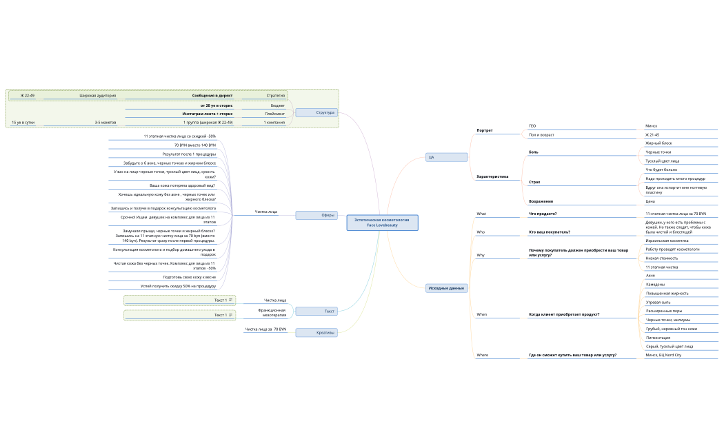
Эстетическая косметология Face Lovebeauty.xmind
Эстетическая косметология Face Lovebeauty.xmind
ESPxOJMoNI
Free
ИМЯ_пример.xmind
ИМЯ_пример.xmind
ESPxOJMoNI
Free
lizaza продуктовая линейка.xmind
lizaza продуктовая линейка.xmind
ESPxOJMoNI
Free