Skip to main content
Home
Download
Pricing
Why Submit?
Submit
ESgAEXLvKs
3
templates
All Prices
All Templates
All Languages
Search templates
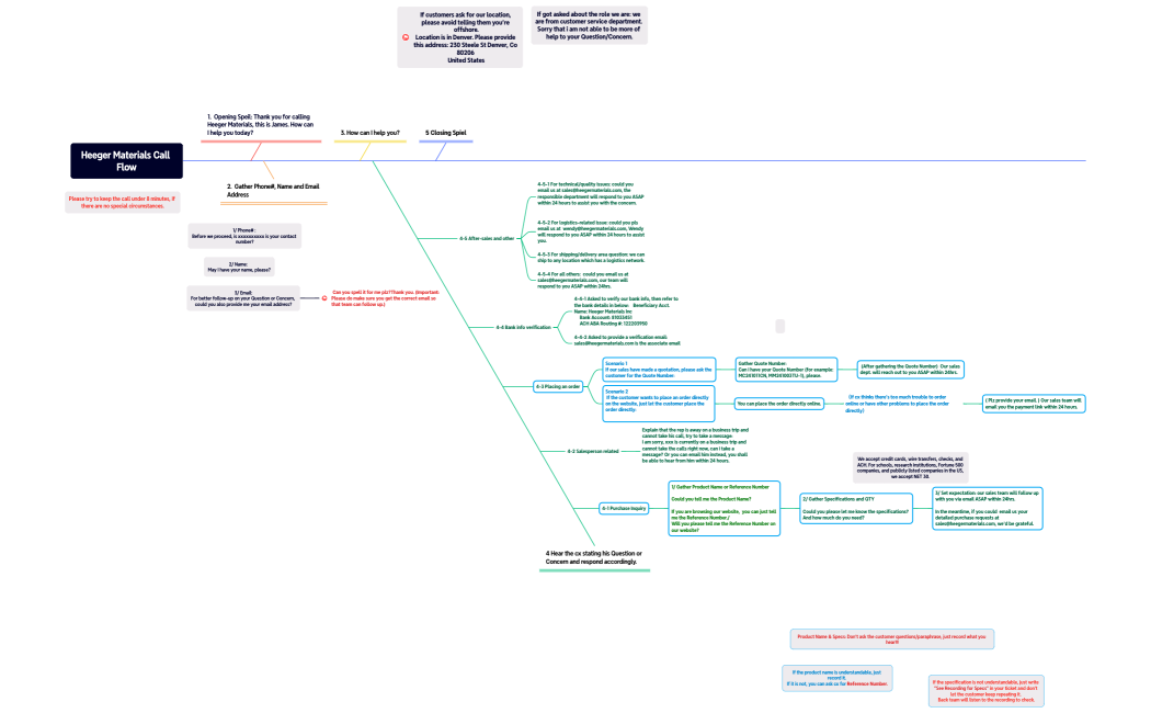
Heeger Materials Call Flow 20250221
ESgAEXLvKs
Free
Customer service reply script
ESgAEXLvKs
Free
Call Flow v2
ESgAEXLvKs
Free