Skip to main content
Home
Download
Pricing
Why Submit?
Submit
EsEqfdSoXf
1
templates
All Prices
All Templates
All Languages
Search templates
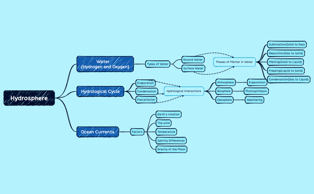
Hydrosphere to be continued
EsEqfdSoXf
Free