Skip to main content
ErwKchivsx

ErwKchivsx

5templates
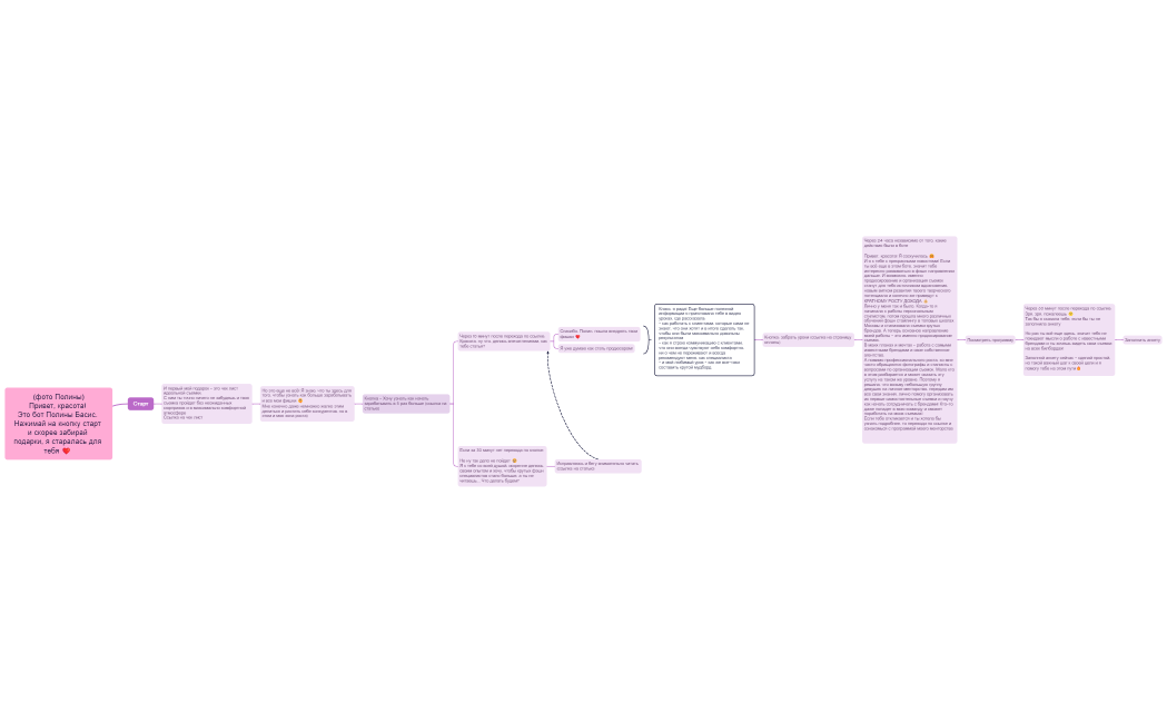
Путь воронки кодовое слово в директ  бот в директе  ссылка на лид магнит в телеге (ссылка на бота)
Путь воронки кодовое слово в директ бот в директе ссылка на лид магнит в телеге (ссылка на бота)
ErwKchivsx
Free
(фото Полины)Привет, красота! Это бот Полины Басис. Нажимай на кнопку старт и скорее забирай подарки, я старалась для тебя ❤️
(фото Полины)Привет, красота! Это бот Полины Басис. Нажимай на кнопку старт и скорее забирай подарки, я старалась для тебя ❤️
ErwKchivsx
Free
Путь воронки кодовое слово в директ  бот в директе  ссылка на лид магнит в телеге (ссылка на бота)
Путь воронки кодовое слово в директ бот в директе ссылка на лид магнит в телеге (ссылка на бота)
ErwKchivsx
Free
Путь воронки кодовое слово в директ  бот в директе  ссылка на лид магнит в телеге
Путь воронки кодовое слово в директ бот в директе ссылка на лид магнит в телеге
ErwKchivsx
Free
Путь воронки кодовое слово в директ  бот в директе  ссылка на лид магнит в телеге
Путь воронки кодовое слово в директ бот в директе ссылка на лид магнит в телеге
ErwKchivsx
Free