Skip to main content
ERRKIyxhuF

ERRKIyxhuF

4templates
Процесс действий Отдела продаж и продвижения с клиентом при приёме на Бухгалтерское обслуживание
Процесс действий Отдела продаж и продвижения с клиентом при приёме на Бухгалтерское обслуживание
ERRKIyxhuF
Free
Процесс действий Отдела продаж и продвижения с клиентом при приёме на Бухгалтерское обслуживание
Процесс действий Отдела продаж и продвижения с клиентом при приёме на Бухгалтерское обслуживание
ERRKIyxhuF
Free
Маркетинг в социальных сетях
Маркетинг в социальных сетях
ERRKIyxhuF
Free
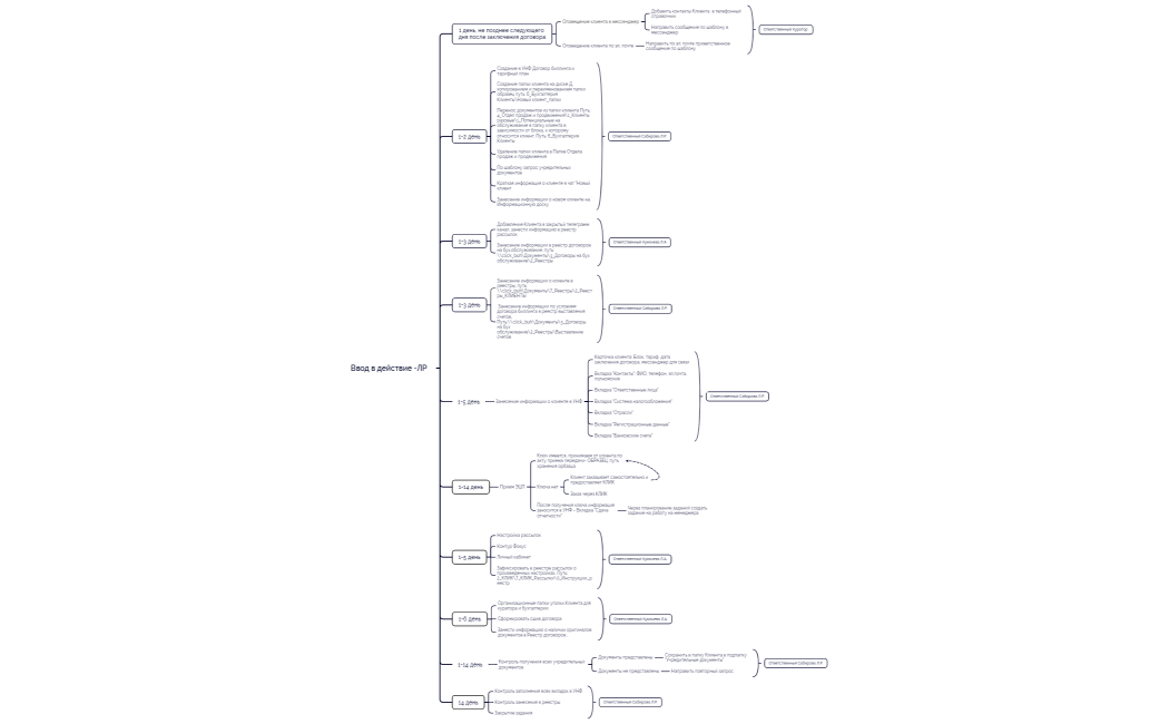
ввод в действие_ЛР
ввод в действие_ЛР
ERRKIyxhuF
Free