Skip to main content
Home
Download
Pricing
Why Submit?
Submit
Erimar Miguel
2
templates
All Prices
All Templates
All Languages
Search templates
Administración de recursos humanos
Erimar Miguel
Free
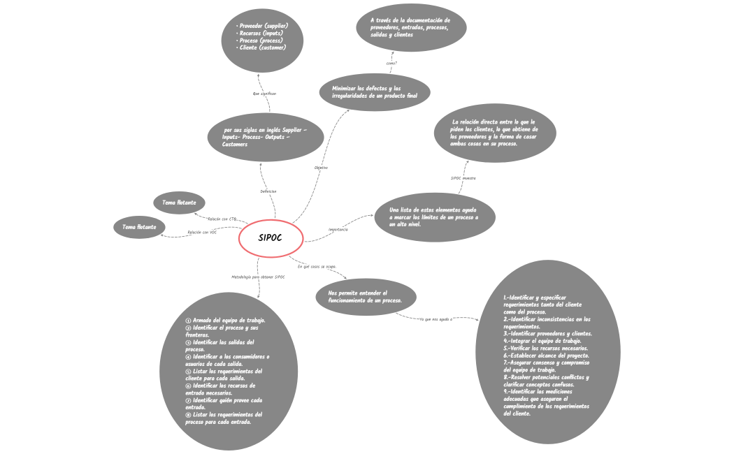
SIPOC
Erimar Miguel
Free