Skip to main content
Home
Download
Pricing
Why Submit?
Submit
EqxrCFFsUG
1
templates
All Prices
All Templates
All Languages
Search templates
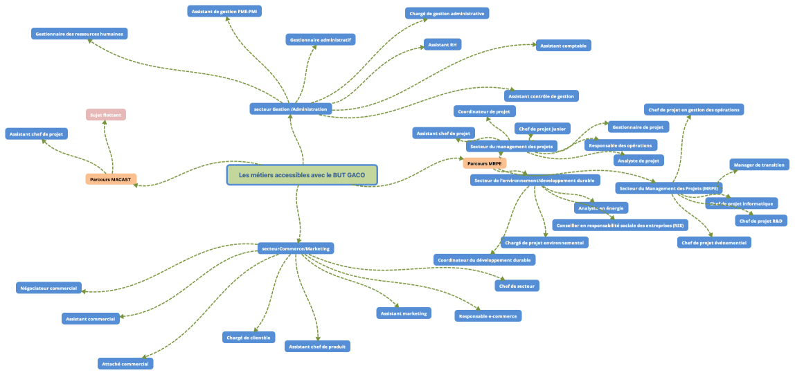
Les métiers accessibles avec le BUT GACO
EqxrCFFsUG
Free