Skip to main content
EqOpGaQDEi

EqOpGaQDEi

12templates
Projet Séquence Soft skill
Projet Séquence Soft skill
EqOpGaQDEi
Free
Projet Séquence Soft skill
Projet Séquence Soft skill
EqOpGaQDEi
Free
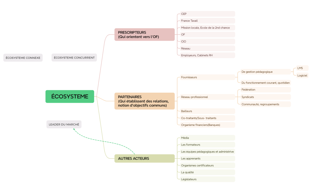
ÉCOSYSTEME
ÉCOSYSTEME
EqOpGaQDEi
Free
Ecole de la 2eme chance
Ecole de la 2eme chance
EqOpGaQDEi
Free
POEC
POEC
EqOpGaQDEi
Free
AFCAction de formation conventionnée par le pôle emploi
AFCAction de formation conventionnée par le pôle emploi
EqOpGaQDEi
Free
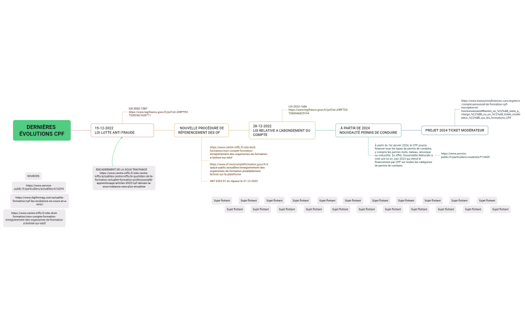
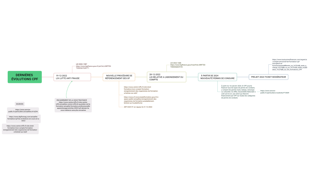
DERNIÈRES ÉVOLUTIONS CPF
DERNIÈRES ÉVOLUTIONS CPF
EqOpGaQDEi
Free
DERNIÈRES ÉVOLUTIONS CPF
DERNIÈRES ÉVOLUTIONS CPF
EqOpGaQDEi
Free
DERNIÈRES ÉVOLUTIONS CPF
DERNIÈRES ÉVOLUTIONS CPF
EqOpGaQDEi
Free