Skip to main content
Home
Download
Pricing
Why Submit?
Submit
EQKSvteGFa
1
templates
All Prices
All Templates
All Languages
Search templates
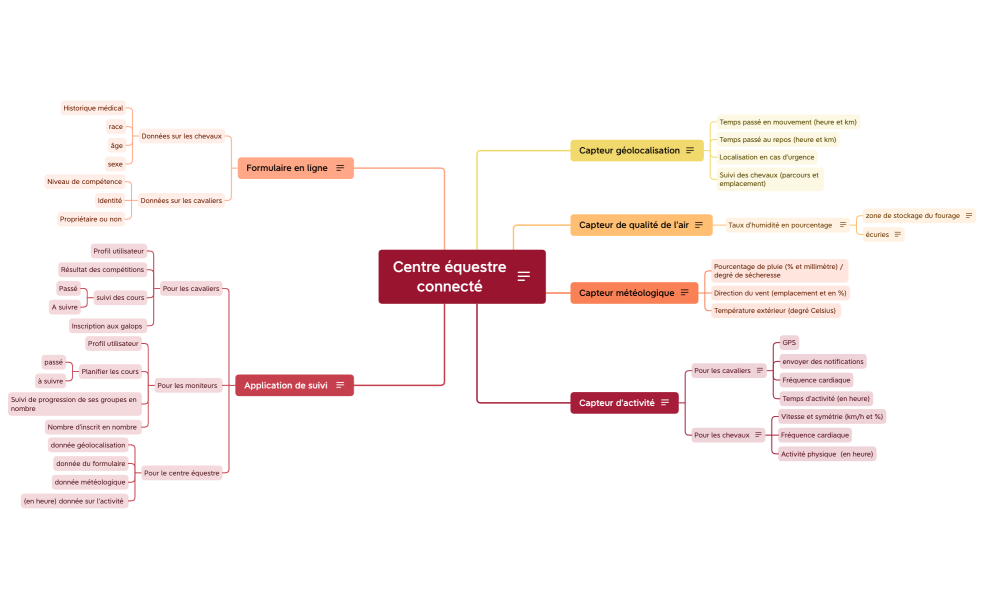
Carte 1
EQKSvteGFa
Free