Skip to main content
Home
Download
Pricing
Why Submit?
Submit
EQgaWGyTZF
2
templates
All Prices
All Templates
All Languages
Search templates
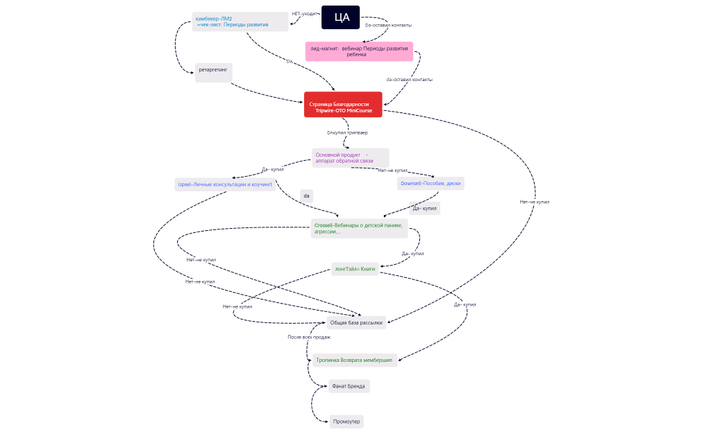
Воронка
EQgaWGyTZF
Free
Untitled
EQgaWGyTZF
Free