Skip to main content
Home
Download
Pricing
Why Submit?
Submit
EQfXQPeoav
3
templates
All Prices
All Templates
All Languages
Search templates
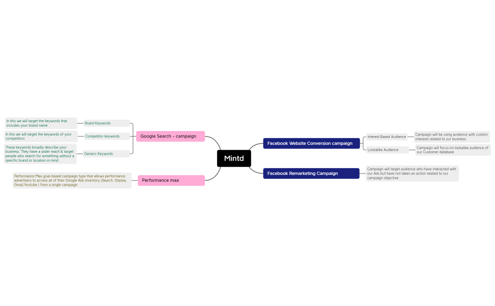
Mintd
EQfXQPeoav
Free
Untitled
EQfXQPeoav
Free
Untitled
EQfXQPeoav
Free