Skip to main content
Home
Download
Pricing
Why Submit?
Submit
EpWuZgLmaj
28
templates
All Prices
All Templates
All Languages
Search templates
ロジック図
EpWuZgLmaj
Free
メモを取る
EpWuZgLmaj
Free
ロジック図
EpWuZgLmaj
Free
メモを取る
EpWuZgLmaj
Free
メモを取る
EpWuZgLmaj
Free
メモを取る
EpWuZgLmaj
Free
メモを取る
EpWuZgLmaj
Free
メモを取る
EpWuZgLmaj
Free
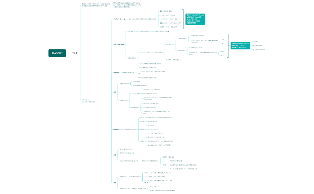
商品設計ワークシート
EpWuZgLmaj
Free
1
2
3
4