Skip to main content
Home
Download
Pricing
Why Submit?
Submit
EpRHtvHjHi
2
templates
All Prices
All Templates
All Languages
Search templates
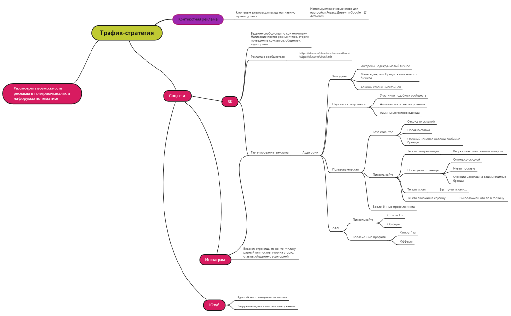
CJM трафик одежда оптом из Европы для Надежды Кривоногих
EpRHtvHjHi
Free
Трафик-стратегия Оптоф
EpRHtvHjHi
Free