Skip to main content
Home
Download
Pricing
Why Submit?
Submit
EpJgOOpTwR
3
templates
All Prices
All Templates
All Languages
Search templates
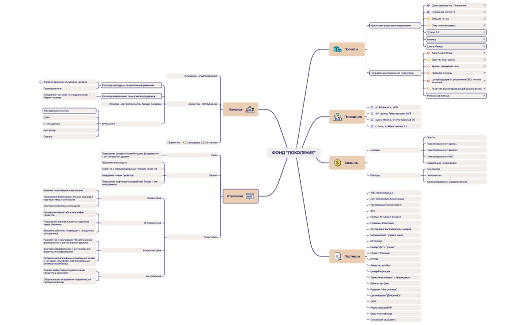
Фонд Поколение
EpJgOOpTwR
Free
Фонд Поколение
EpJgOOpTwR
Free
Бизнес-план
EpJgOOpTwR
Free