Skip to main content
EpIYSekmFm

EpIYSekmFm

8templates
Aplikasi Mobile E-commerce Lotus Mandiri
Aplikasi Mobile E-commerce Lotus Mandiri
EpIYSekmFm
Free
Maslondre Apps
Maslondre Apps
EpIYSekmFm
Free
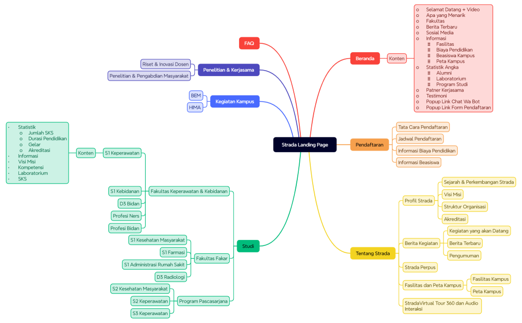
Strada Landing Page
Strada Landing Page
EpIYSekmFm
Free
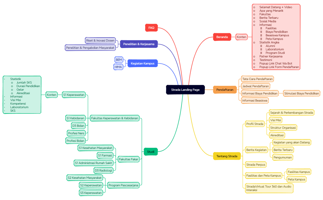
Strada Landing Page
Strada Landing Page
EpIYSekmFm
Free
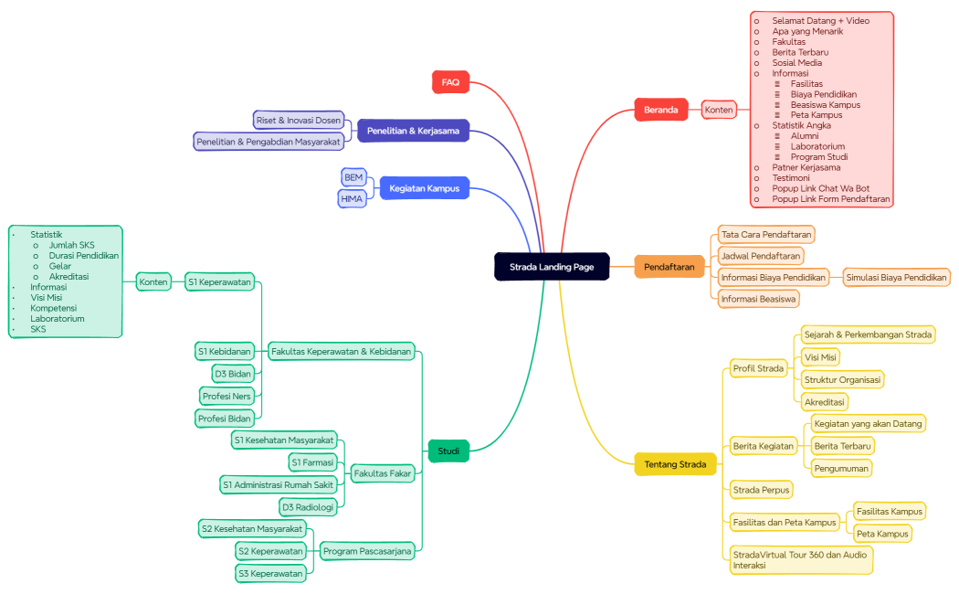
Mind Map
Mind Map
EpIYSekmFm
Free
Mind Map
Mind Map
EpIYSekmFm
Free
Mind Map
Mind Map
EpIYSekmFm
Free
Mind Map
Mind Map
EpIYSekmFm
Free