Skip to main content
EosgzSIegq

EosgzSIegq

11templates
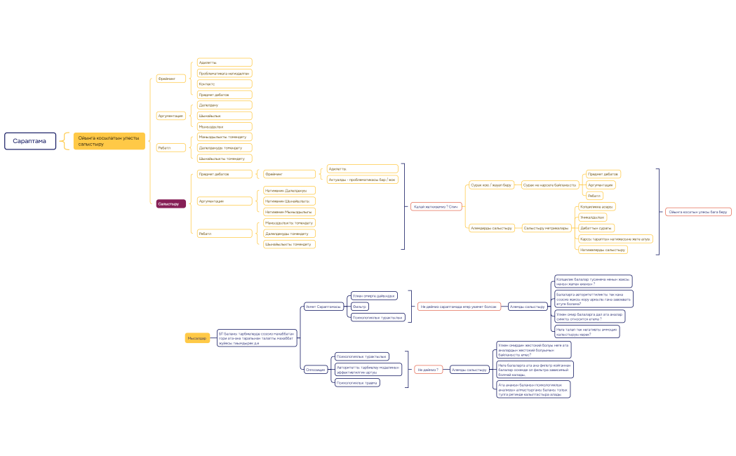
Сараптама
Сараптама
EosgzSIegq
Free
Uniplace
Uniplace
EosgzSIegq
Free
BCC-LIFE.KZ
BCC-LIFE.KZ
EosgzSIegq
Free
BCC-LIFE.KZ
BCC-LIFE.KZ
EosgzSIegq
Free
BCC-LIFE.KZ
BCC-LIFE.KZ
EosgzSIegq
Free
BCC-LIFE.KZ
BCC-LIFE.KZ
EosgzSIegq
Free
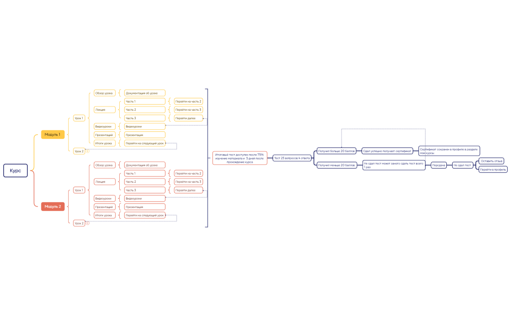
Курсы
Курсы
EosgzSIegq
Free
Казахстанский Центр Переподготовки и Повышения Квалификации
Казахстанский Центр Переподготовки и Повышения Квалификации
EosgzSIegq
Free
Казахстанский Центр Переподготовки и Повышения Квалификации
Казахстанский Центр Переподготовки и Повышения Квалификации
EosgzSIegq
Free