Skip to main content
Home
Download
Pricing
Why Submit?
Submit
EoKFPeyyXA
1
templates
All Prices
All Templates
All Languages
Search templates
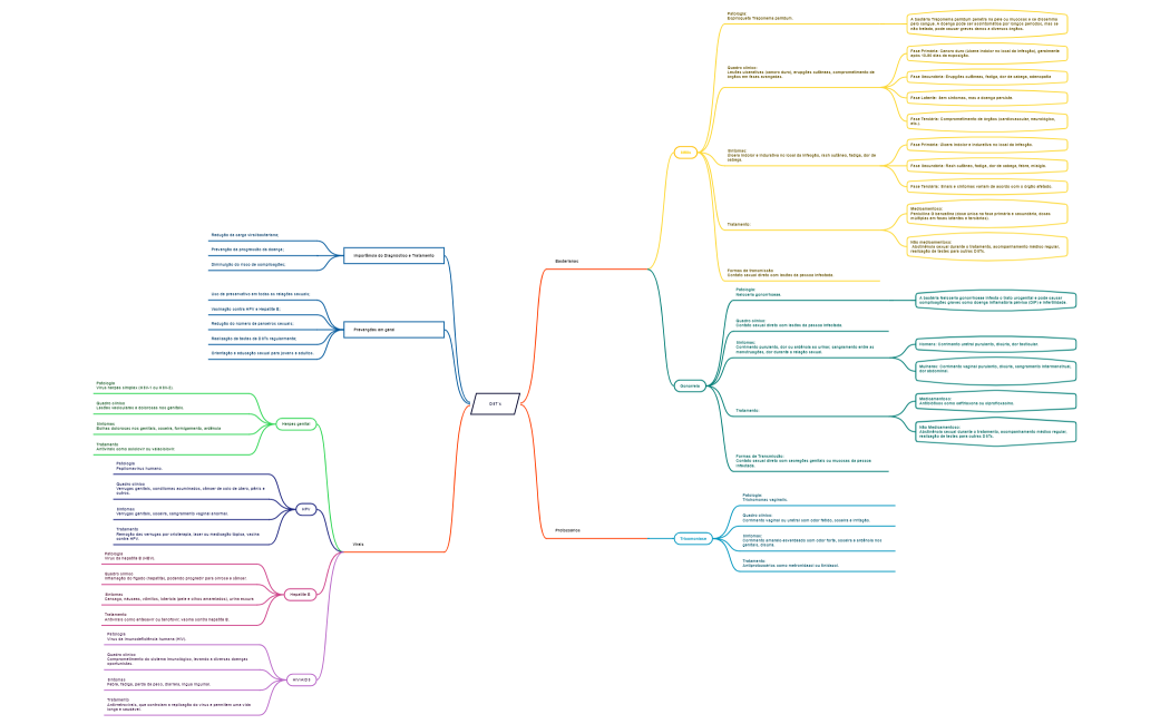
DST´s
EoKFPeyyXA
Free