Skip to main content
Home
Download
Pricing
Why Submit?
Submit
EOCjPjhKfy
4
templates
All Prices
All Templates
All Languages
Search templates
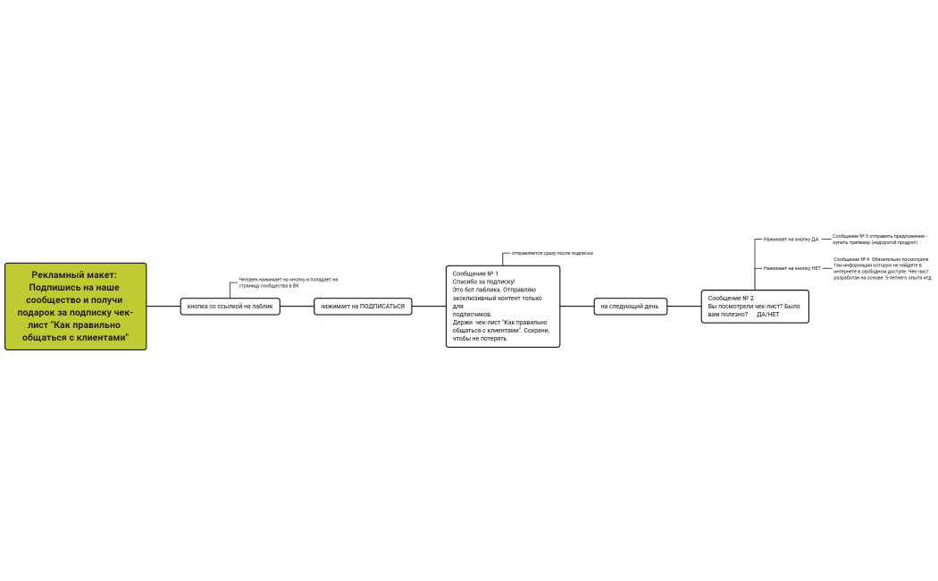
Без названия 2
EOCjPjhKfy
Free
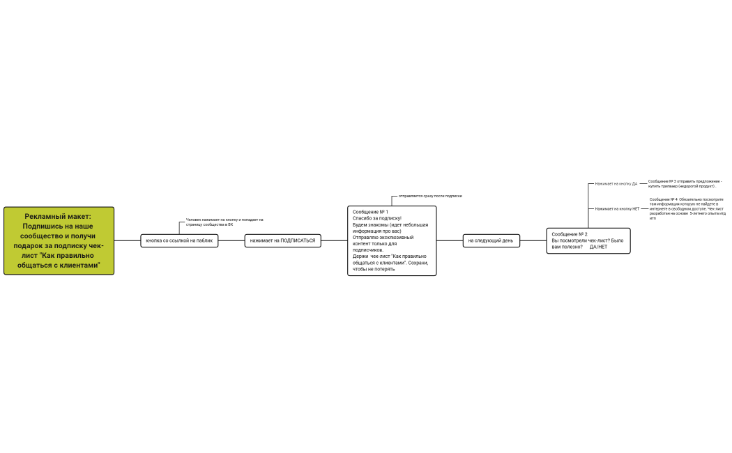
Без названия
EOCjPjhKfy
Free
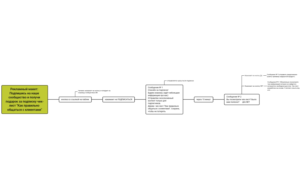
Без названия
EOCjPjhKfy
Free
Без названия
EOCjPjhKfy
Free