Skip to main content
Home
Download
Pricing
Why Submit?
Submit
EObYsVJRrr
5
templates
All Prices
All Templates
All Languages
Search templates
Prendre des notes
EObYsVJRrr
Free
Prendre des notes
EObYsVJRrr
Free
Prendre des notes
EObYsVJRrr
Free
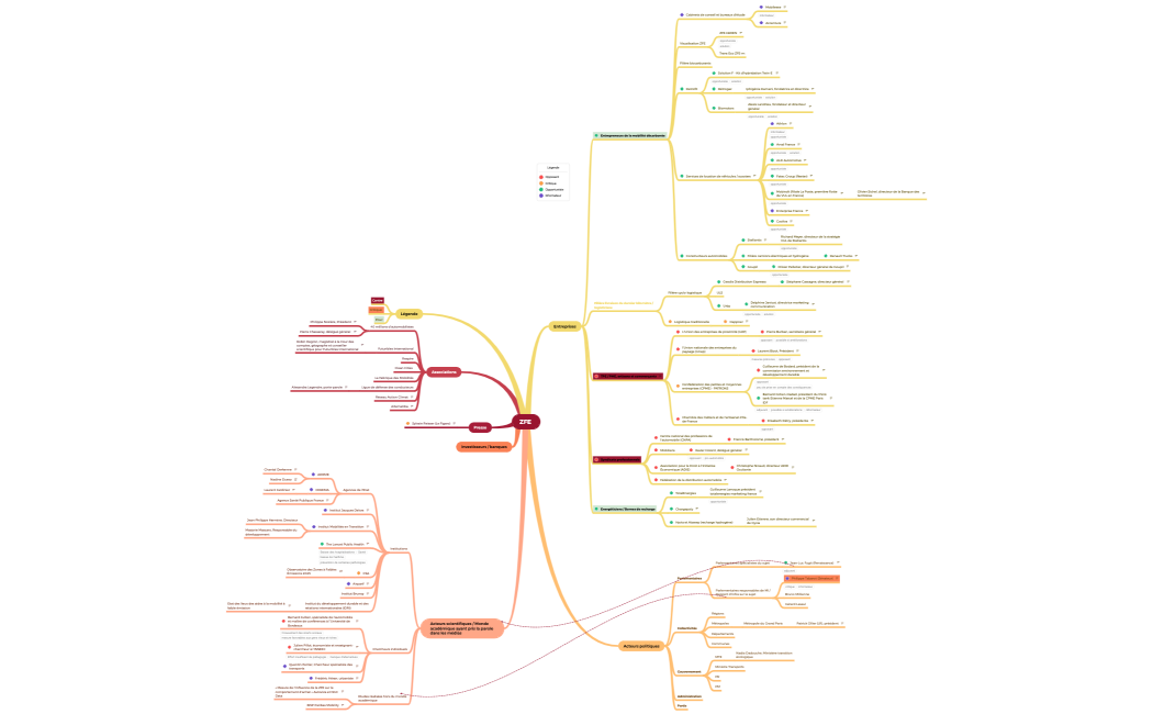
ZFE
EObYsVJRrr
Free
Prendre des notes
EObYsVJRrr
Free