Skip to main content
EOaMIpjRmt

EOaMIpjRmt

6templates
Nanomedicina
Nanomedicina
EOaMIpjRmt
Free
GRAFICO PRIMER VIDEO
GRAFICO PRIMER VIDEO
EOaMIpjRmt
Free
Mitos frecuentes en el deporte
Mitos frecuentes en el deporte
EOaMIpjRmt
Free
Sin título
Sin título
EOaMIpjRmt
Free
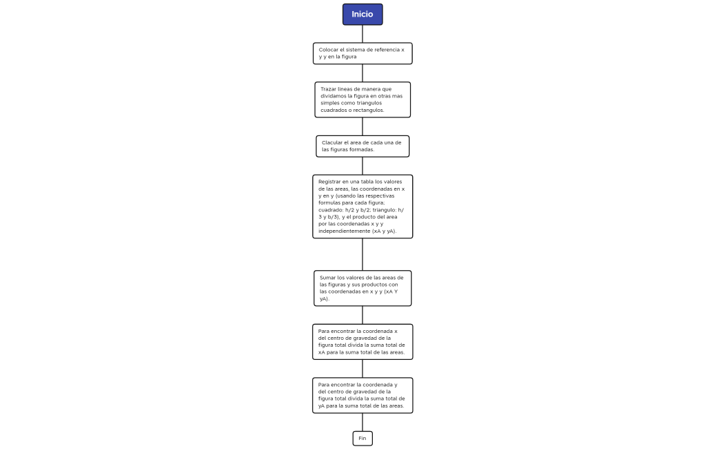
COMO ENCONTRAR EL CENTRO DE GRAVEDAD DE UNA FIGURA IRREGULAR
COMO ENCONTRAR EL CENTRO DE GRAVEDAD DE UNA FIGURA IRREGULAR
EOaMIpjRmt
Free
Huasipungo
Huasipungo
EOaMIpjRmt
Free