Skip to main content
EnuZIESPrA

EnuZIESPrA

13templates
Стоматология
Стоматология
EnuZIESPrA
Free
Эндрю
Эндрю
EnuZIESPrA
Free
Елена 31.10.1998
Елена 31.10.1998
EnuZIESPrA
Free
Анастасия Разбор
Анастасия Разбор
EnuZIESPrA
Free
Анастасия
Анастасия
EnuZIESPrA
Free
Чакры Анастасия
Чакры Анастасия
EnuZIESPrA
Free
Майнд карта конткент план
Майнд карта конткент план
EnuZIESPrA
Free
Катя. маникюр. Первый поток
Катя. маникюр. Первый поток
EnuZIESPrA
Free
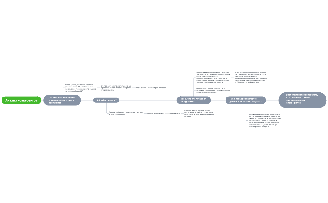
Анализ конкурентов
Анализ конкурентов
EnuZIESPrA
Free