Skip to main content
Home
Download
Pricing
Why Submit?
Submit
ENtWUIyehz
2
templates
All Prices
All Templates
All Languages
Search templates
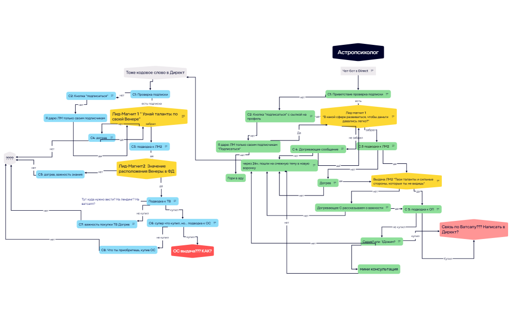
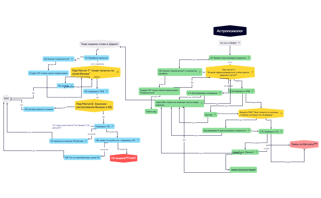
Осн.сегмент. Деньги
ENtWUIyehz
Free
Астропсихолог
ENtWUIyehz
Free