Skip to main content
Home
Download
Pricing
Why Submit?
Submit
ENmuvVDJUs
1
templates
All Prices
All Templates
All Languages
Search templates
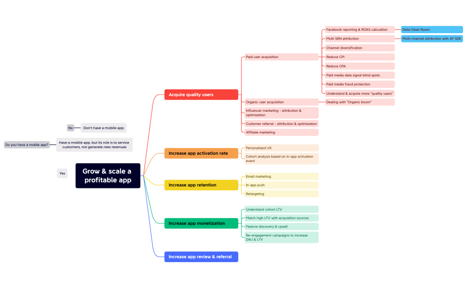
MessagingMap-Grow a profitable app
ENmuvVDJUs
Free