Skip to main content
EnHWTLHihL

EnHWTLHihL

1templates
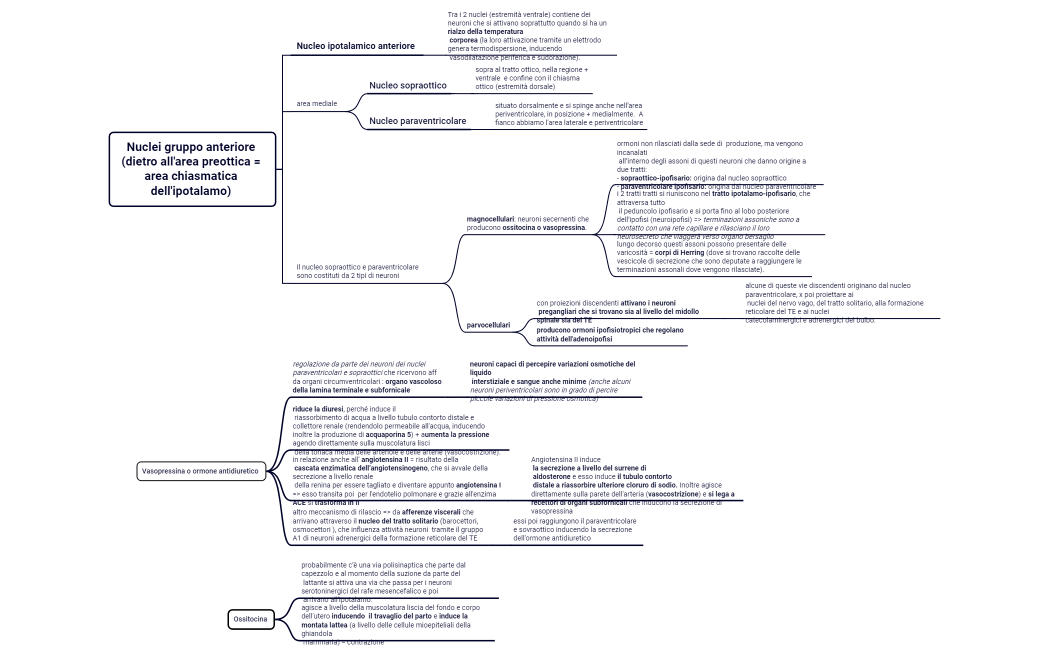
Nuclei gruppo anteriore (dietro all'area preottica = area chiasmatica dell'ipotalamo)
Nuclei gruppo anteriore (dietro all'area preottica = area chiasmatica dell'ipotalamo)
EnHWTLHihL
Free