Skip to main content
Home
Download
Pricing
Why Submit?
Submit
EmuECkUeBs
1
templates
All Prices
All Templates
All Languages
Search templates
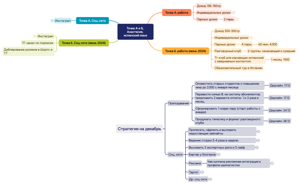
Точка А и Б, Анастасия, испанский язык
EmuECkUeBs
Free