Skip to main content
Home
Download
Pricing
Why Submit?
Submit
EMpRtwLpSz
1
templates
All Prices
All Templates
All Languages
Search templates
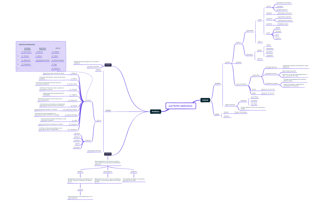
SISTEMA NERVOSO
EMpRtwLpSz
Free