Skip to main content
EMIWKYrvzM

EMIWKYrvzM

7templates
CAPÍTULO 8
CAPÍTULO 8
EMIWKYrvzM
Free
AGILIDAD
AGILIDAD
EMIWKYrvzM
Free
EPOCA ABORIGEN
EPOCA ABORIGEN
EMIWKYrvzM
Free
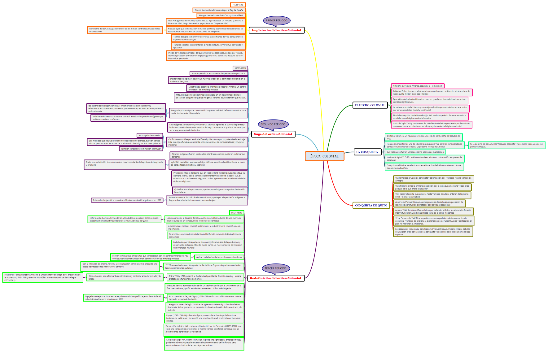
ÉPOCA COLONIAL
ÉPOCA COLONIAL
EMIWKYrvzM
Free
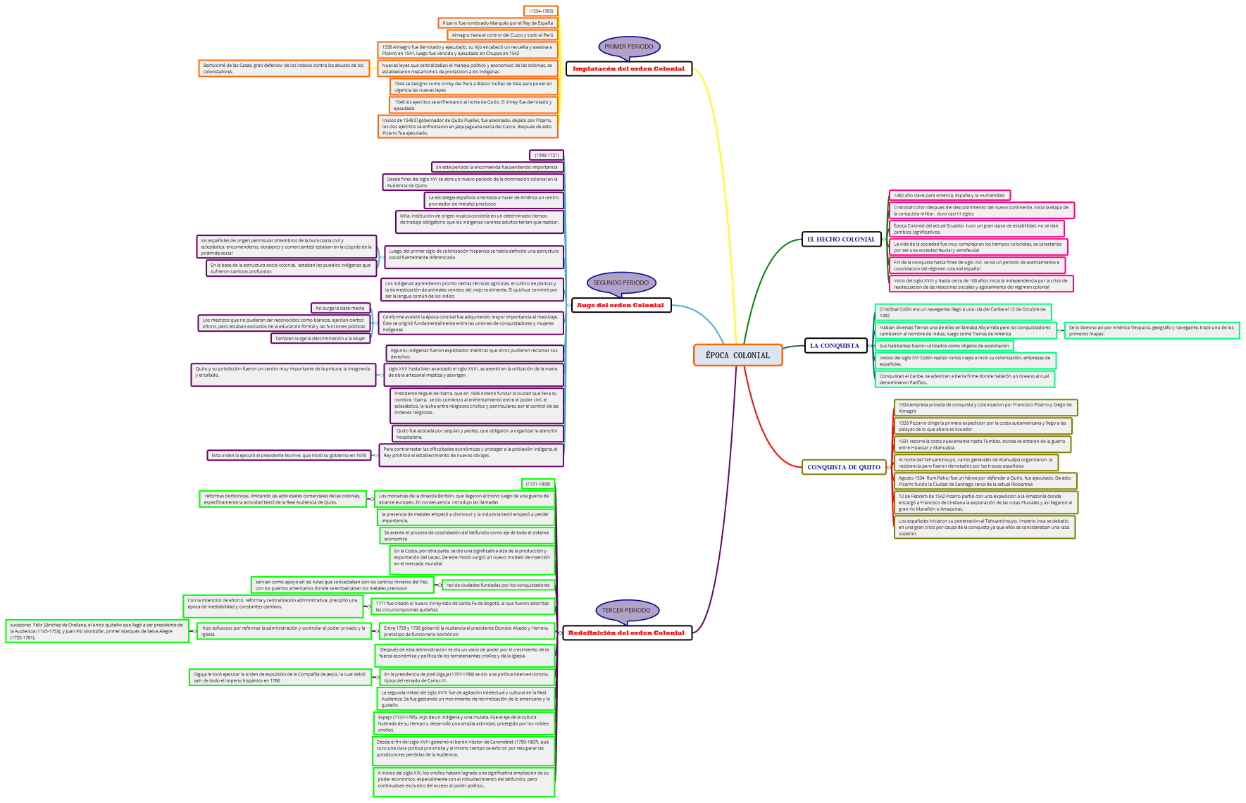
ÉPOCA COLONIAL
ÉPOCA COLONIAL
EMIWKYrvzM
Free
ÉPOCA COLONIAL
ÉPOCA COLONIAL
EMIWKYrvzM
Free
EPOCA ABORIGEN
EPOCA ABORIGEN
EMIWKYrvzM
Free