Skip to main content
Home
Download
Pricing
Why Submit?
Submit
EmBzqBkalF
2
templates
All Prices
All Templates
All Languages
Search templates
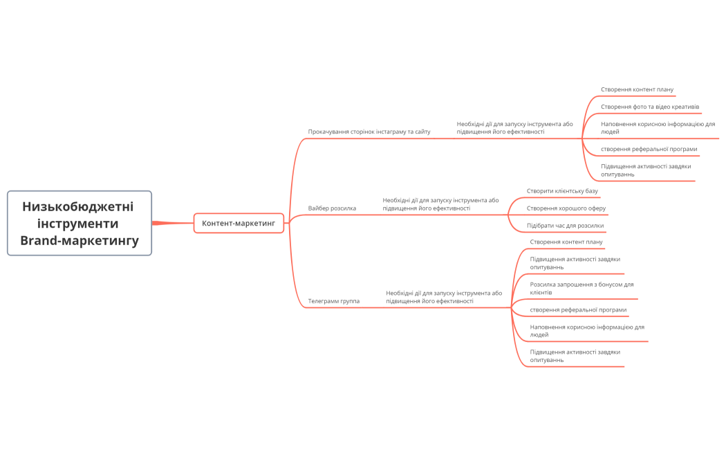
Низькобюджетні інструменти Brand-маркетингу
EmBzqBkalF
Free
CЕО
EmBzqBkalF
Free