Skip to main content
ElIKdfKQov

ElIKdfKQov

6templates
переезд_врч_15.9.
переезд_врч_15.9.
ElIKdfKQov
Free
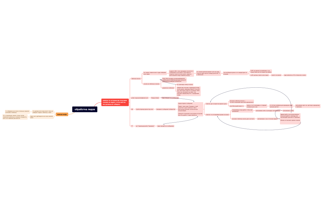
обработка лидов
обработка лидов
ElIKdfKQov
Free
руководство
руководство
ElIKdfKQov
Free
переезд_врача_9.9.
переезд_врача_9.9.
ElIKdfKQov
Free
из каких действий состоит продукт
из каких действий состоит продукт
ElIKdfKQov
Free
из каких действий состоит продукт
из каких действий состоит продукт
ElIKdfKQov
Free