Skip to main content
Elena Sarmina

Elena Sarmina

1templates
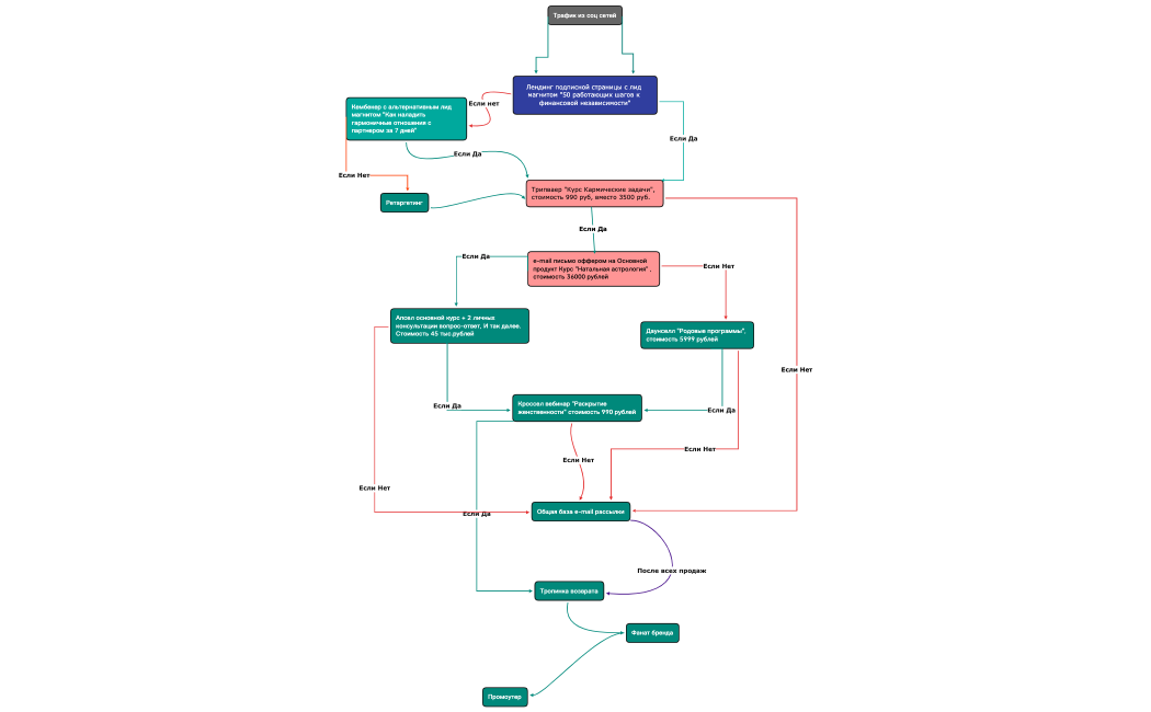
Лендинг подписной страницы с лид магнитом "50 работающих шагов к финансовой независимости"
Лендинг подписной страницы с лид магнитом "50 работающих шагов к финансовой независимости"
Elena Sarmina
Free