Skip to main content
Home
Download
Pricing
Why Submit?
Submit
Elena Dv
2
templates
All Prices
All Templates
All Languages
Search templates
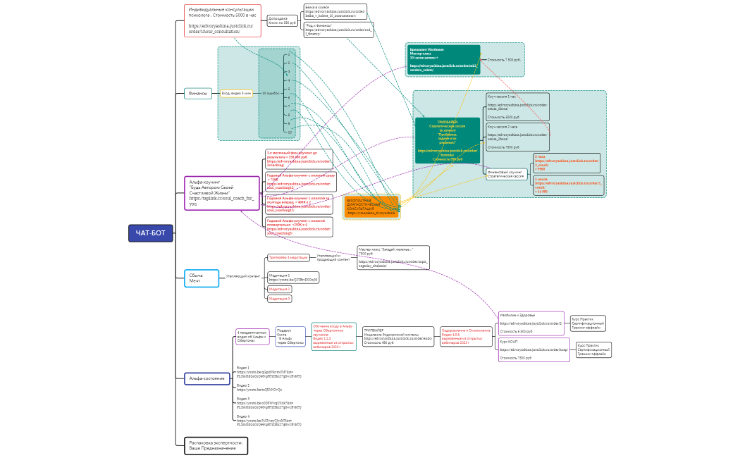
ЧАТ-БОТ
Elena Dv
Free
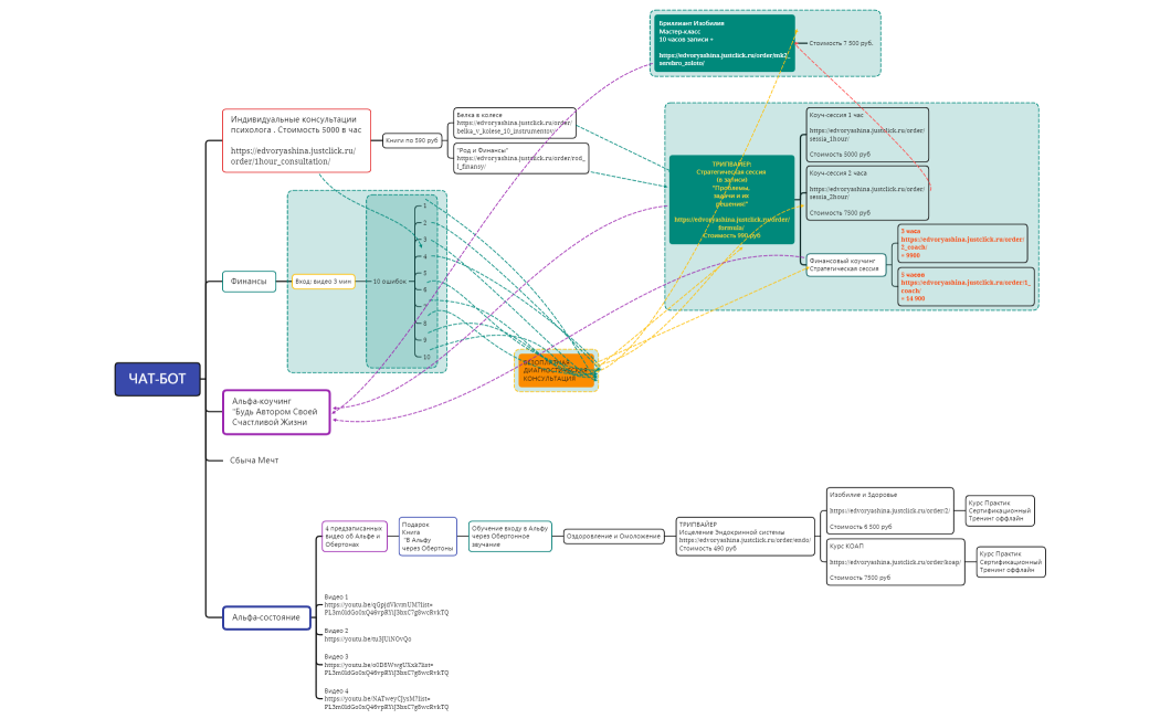
ЧАТ-БОТ
Elena Dv
Free