Skip to main content
Home
Download
Pricing
Why Submit?
Submit
EJpjpFBtXE
4
templates
All Prices
All Templates
All Languages
Search templates
Карта 1
EJpjpFBtXE
Free
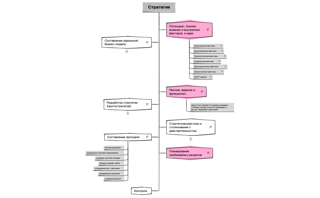
Стратегия
EJpjpFBtXE
Free
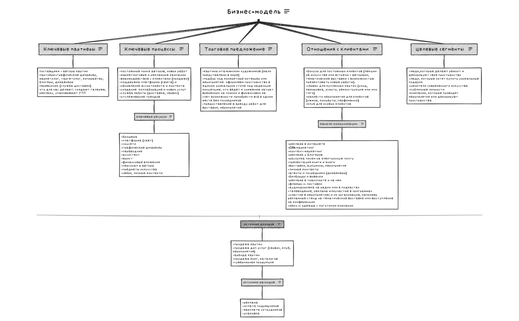
Бизнес-модель
EJpjpFBtXE
Free
Стратегия
EJpjpFBtXE
Free