Skip to main content
EiPGpKVepI

EiPGpKVepI

2templates
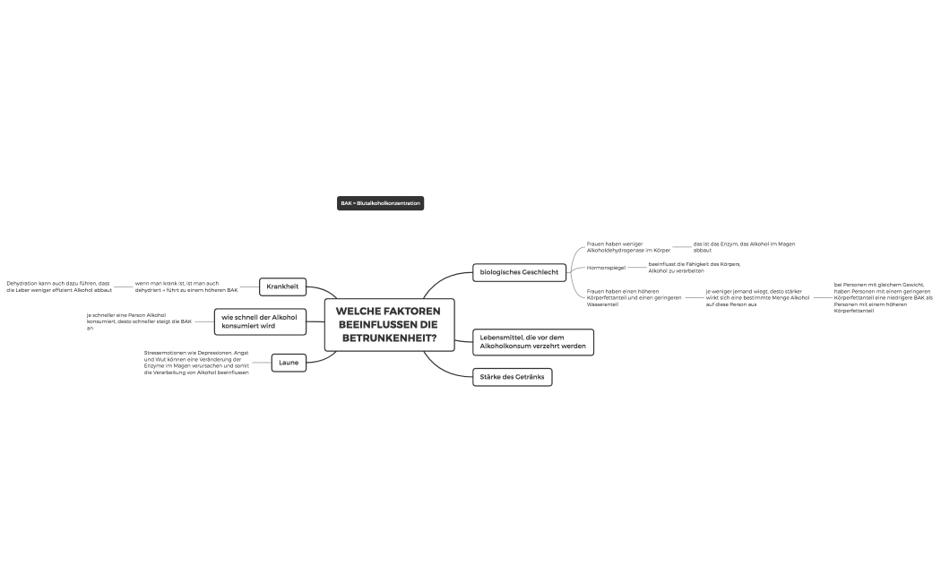
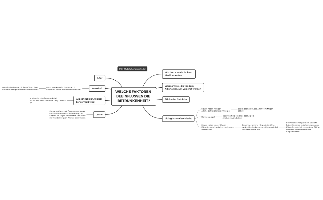
WELCHE FAKTOREN BEEINFLUSSEN DIE BETRUNKENHEIT?
WELCHE FAKTOREN BEEINFLUSSEN DIE BETRUNKENHEIT?
EiPGpKVepI
Free
Welche Faktoren beeinflussen die Betrunkenheit
Welche Faktoren beeinflussen die Betrunkenheit
EiPGpKVepI
Free