Skip to main content
EiniscuuSF

EiniscuuSF

14templates
Going Viral W3
Going Viral W3
EiniscuuSF
Free
Going Viral W3
Going Viral W3
EiniscuuSF
Free
My_Fist_Is_Full_Of_BlistersnwqaNg2nLjI5894848-WKHUSM-r0UQdUN-12667
My_Fist_Is_Full_Of_BlistersnwqaNg2nLjI5894848-WKHUSM-r0UQdUN-12667
EiniscuuSF
Free
My_Fist_Is_Full_Of_Blisters-nwqaNg-2nLjI58-94848
My_Fist_Is_Full_Of_Blisters-nwqaNg-2nLjI58-94848
EiniscuuSF
Free
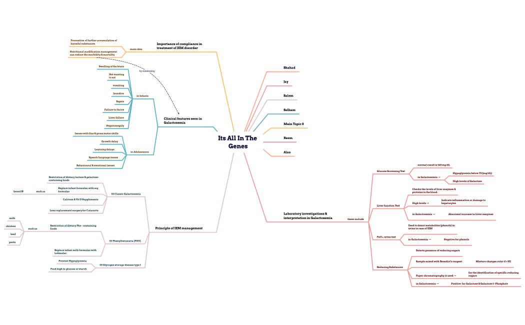
Its_All_In_The_Genes-GBWsT4-MGufuMX-67952
Its_All_In_The_Genes-GBWsT4-MGufuMX-67952
EiniscuuSF
Free
is_my_child_differentJpBgRPGoMiuvW84346_1-qztAAa-3lD9kCE-64723
is_my_child_differentJpBgRPGoMiuvW84346_1-qztAAa-3lD9kCE-64723
EiniscuuSF
Free
Untitled
Untitled
EiniscuuSF
Free
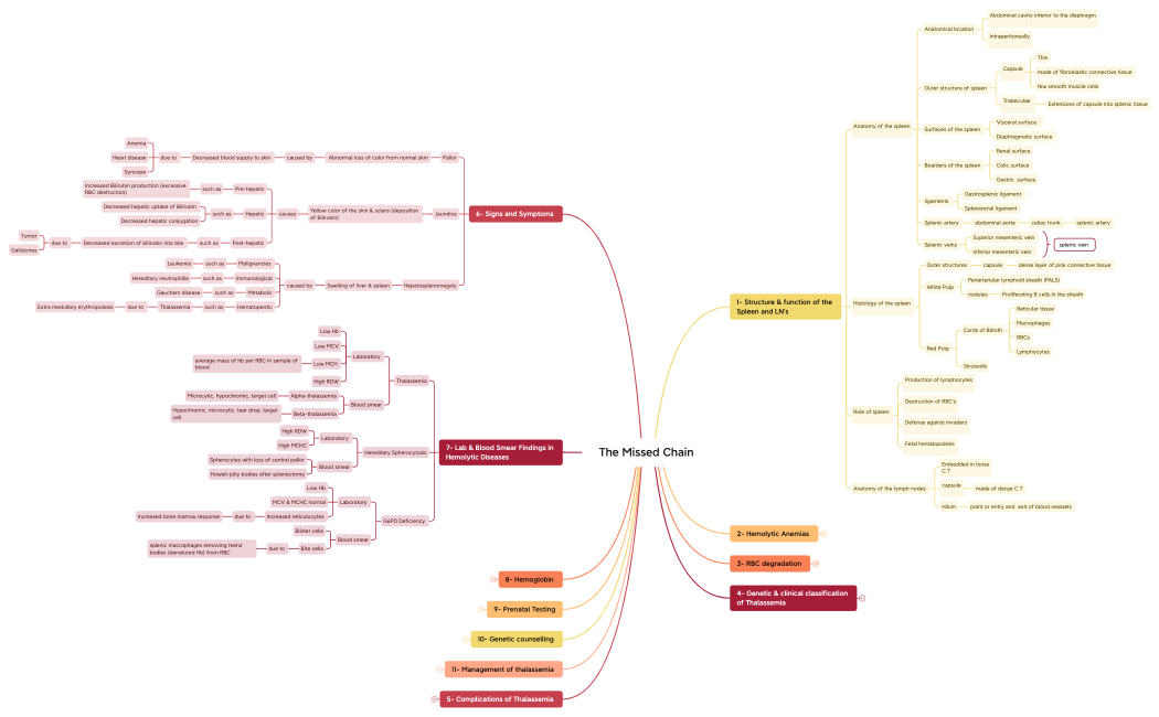
Missed Chain
Missed Chain
EiniscuuSF
Free
Untitled
Untitled
EiniscuuSF
Free