Skip to main content
EiMxjuAFbW

EiMxjuAFbW

7templates
КОНТЕНТ ПЛАН ГУЛНУРА
КОНТЕНТ ПЛАН ГУЛНУРА
EiMxjuAFbW
Free
СТРАТЕГИЯ  2 МЛН
СТРАТЕГИЯ 2 МЛН
EiMxjuAFbW
Free
ЭРКЕАЙЫМ ПЛАН
ЭРКЕАЙЫМ ПЛАН
EiMxjuAFbW
Free
Жыпаргуль план
Жыпаргуль план
EiMxjuAFbW
Free
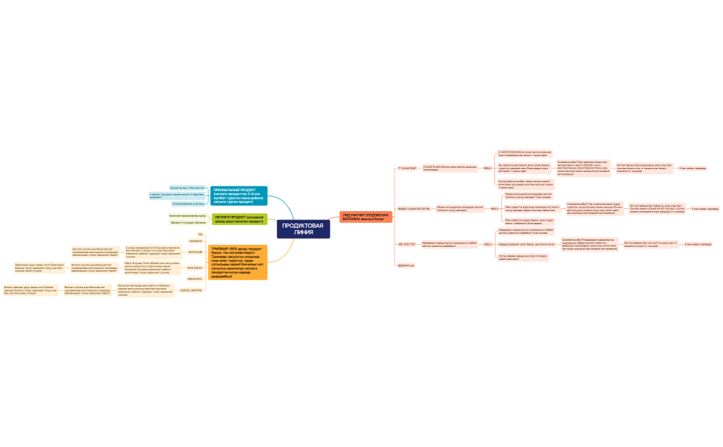
ПРОДУКТОВАЯ ЛИНИЯ
ПРОДУКТОВАЯ ЛИНИЯ
EiMxjuAFbW
Free
ПРОДУКТОВАЯ ЛИНИЯ
ПРОДУКТОВАЯ ЛИНИЯ
EiMxjuAFbW
Free
ПРОДУКТОВАЯ ЛИНИЯ
ПРОДУКТОВАЯ ЛИНИЯ
EiMxjuAFbW
Free