Skip to main content
EiMqCJGFVx

EiMqCJGFVx

12templates
Структура
Структура
EiMqCJGFVx
Free
Без названия
Без названия
EiMqCJGFVx
Free
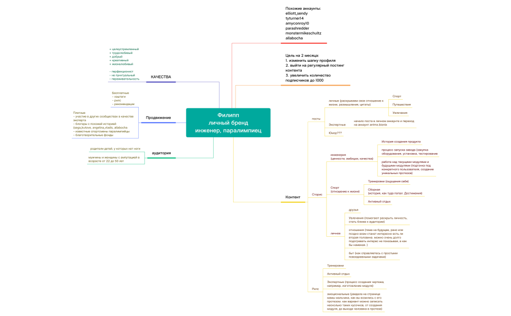
Филипп личный бренд
Филипп личный бренд
EiMqCJGFVx
Free
Оля личный бренд
Оля личный бренд
EiMqCJGFVx
Free
Без названия
Без названия
EiMqCJGFVx
Free
Без названия
Без названия
EiMqCJGFVx
Free
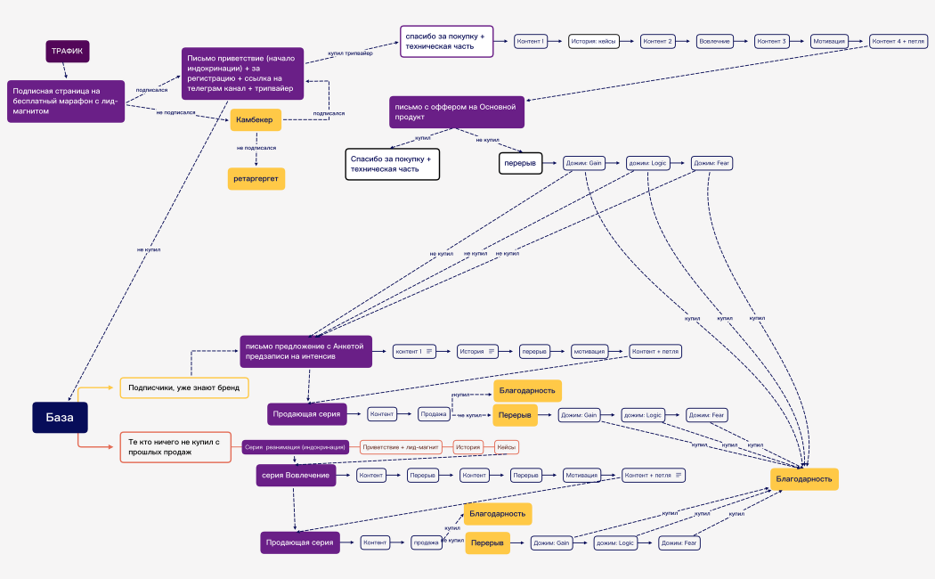
email стратегия
email стратегия
EiMqCJGFVx
Free
Без названия
Без названия
EiMqCJGFVx
Free
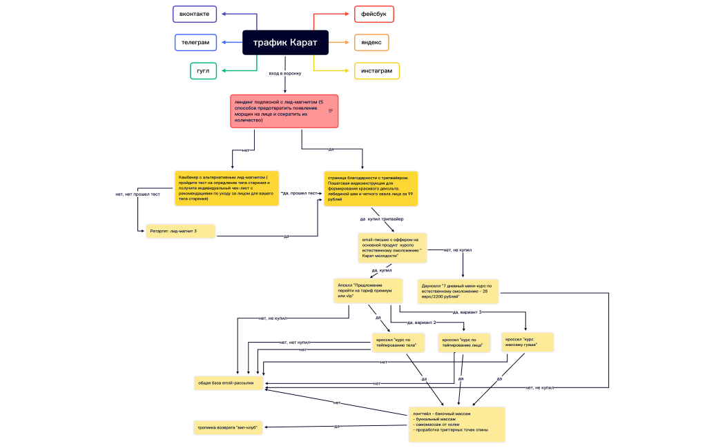
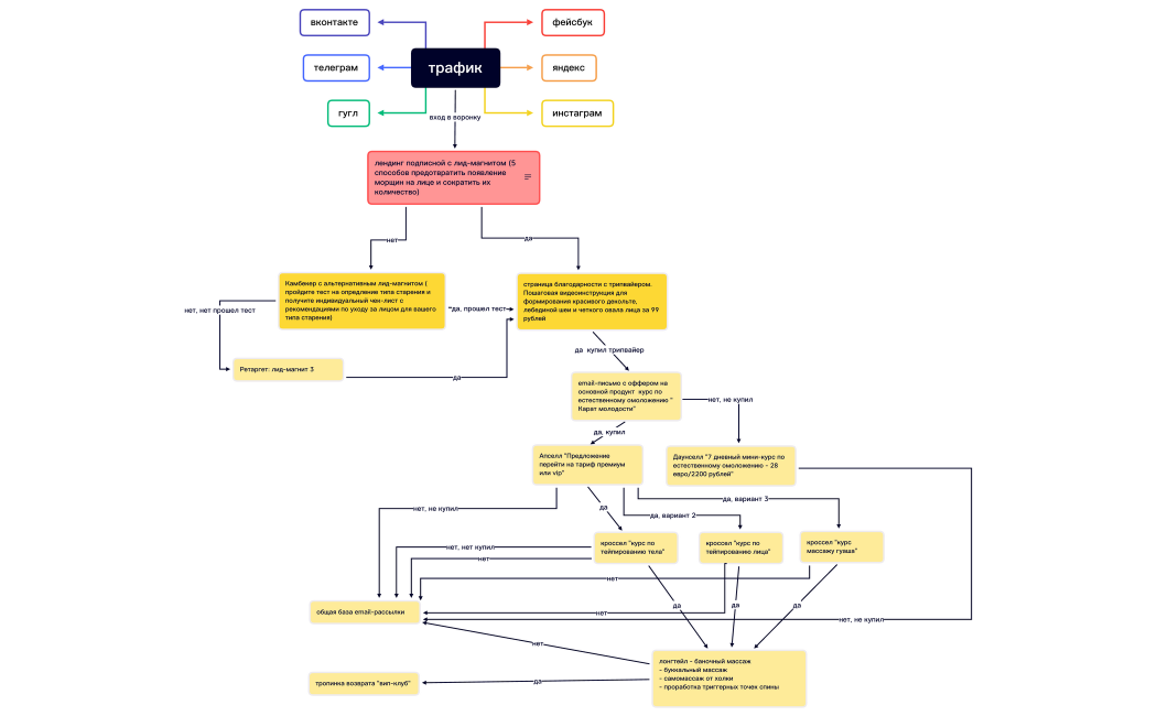
трафик Карат
трафик Карат
EiMqCJGFVx
Free