Skip to main content
Home
Download
Pricing
Why Submit?
Submit
EIFQXvqZPp
2
templates
All Prices
All Templates
All Languages
Search templates
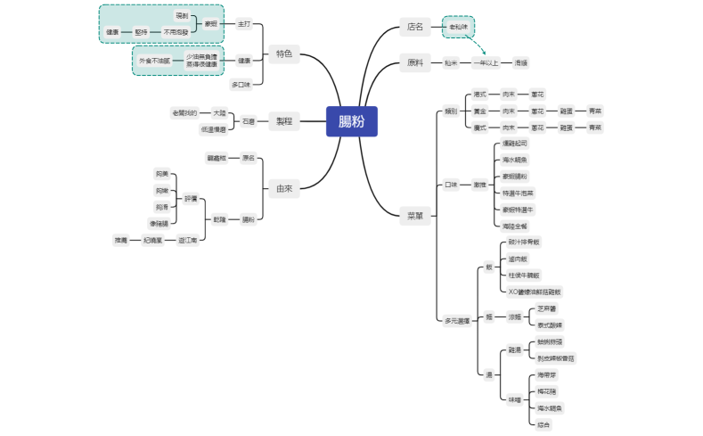
腸粉
EIFQXvqZPp
Free
無標題
EIFQXvqZPp
Free