Skip to main content
Home
Download
Pricing
Why Submit?
Submit
EhYNyzVlGv
1
templates
All Prices
All Templates
All Languages
Search templates
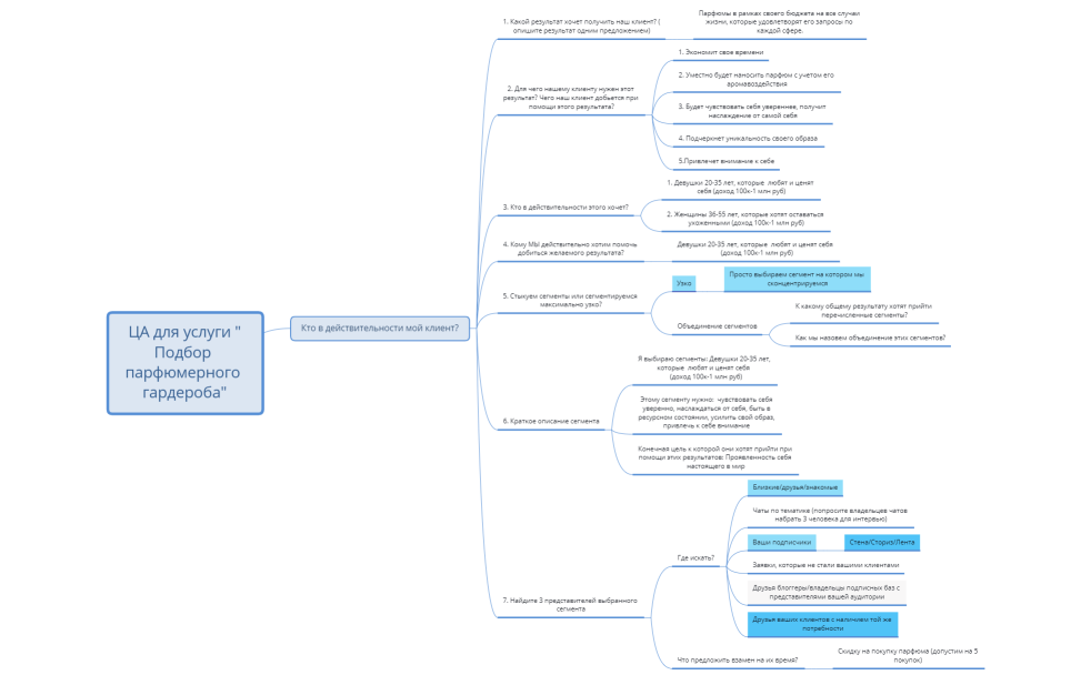
Анализ ца услуги "Подбор парфюмерного гардероба"
EhYNyzVlGv
Free