Skip to main content
Home
Download
Pricing
Why Submit?
Submit
EHmvadGnSk
2
templates
All Prices
All Templates
All Languages
Search templates
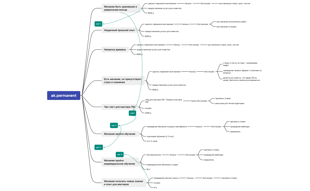
воронка продаж
EHmvadGnSk
Free
воронка продаж
EHmvadGnSk
Free