Skip to main content
Home
Download
Pricing
Why Submit?
Submit
EhakIiwwlb
7
templates
All Prices
All Templates
All Languages
Search templates
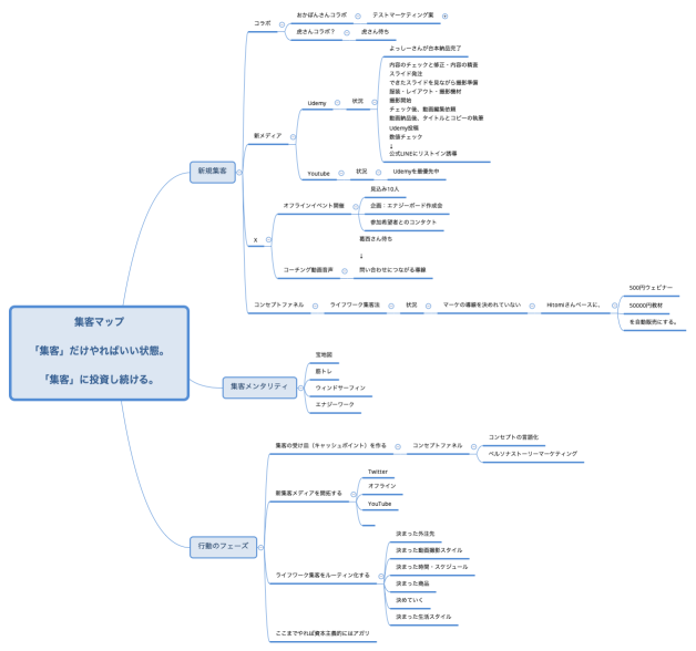
集客マップ 「集客」だけやればいい状態。 「集客」に投資し続ける。
EhakIiwwlb
Free
作業ゲシュタルト 再構築
EhakIiwwlb
Free
作業ゲシュタルト 再構築
EhakIiwwlb
Free
シート 1
EhakIiwwlb
Free
VSLレター
EhakIiwwlb
Free
シート 1
EhakIiwwlb
Free
シート 1
EhakIiwwlb
Free