Skip to main content
EgnWilPfbG

EgnWilPfbG

26templates
OPTIMIA - holding s.r.o.
OPTIMIA - holding s.r.o.
EgnWilPfbG
Free
OPTIMIA holding s.r.o.
OPTIMIA holding s.r.o.
EgnWilPfbG
Free
výroba
výroba
EgnWilPfbG
Free
obchod
obchod
EgnWilPfbG
Free
obchod
obchod
EgnWilPfbG
Free
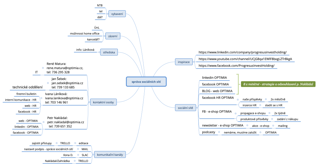
správa sociálních sítí
správa sociálních sítí
EgnWilPfbG
Free
správa sociálních sítí
správa sociálních sítí
EgnWilPfbG
Free
správa sociálních sítí
správa sociálních sítí
EgnWilPfbG
Free
nákupy
nákupy
EgnWilPfbG
Free